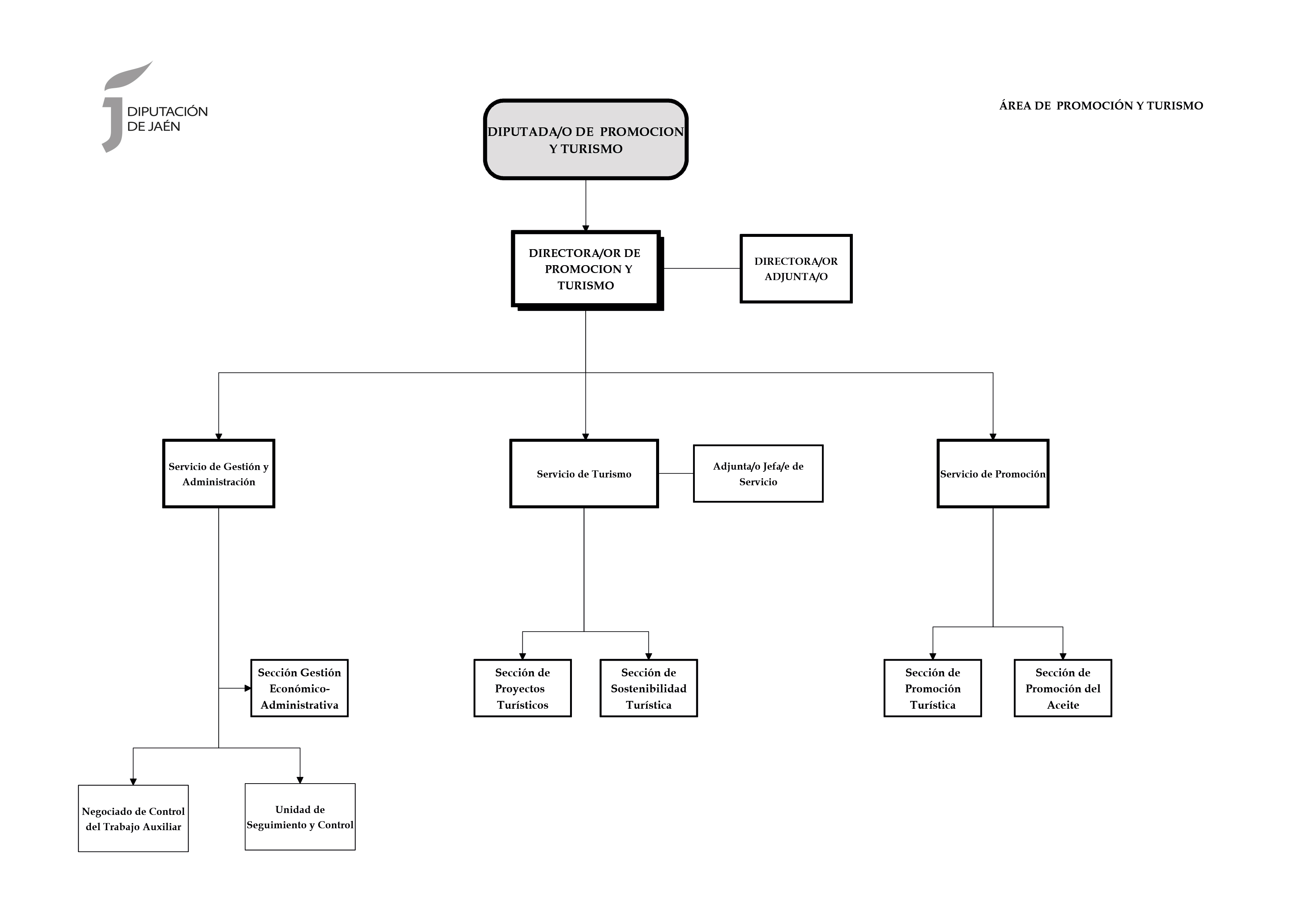
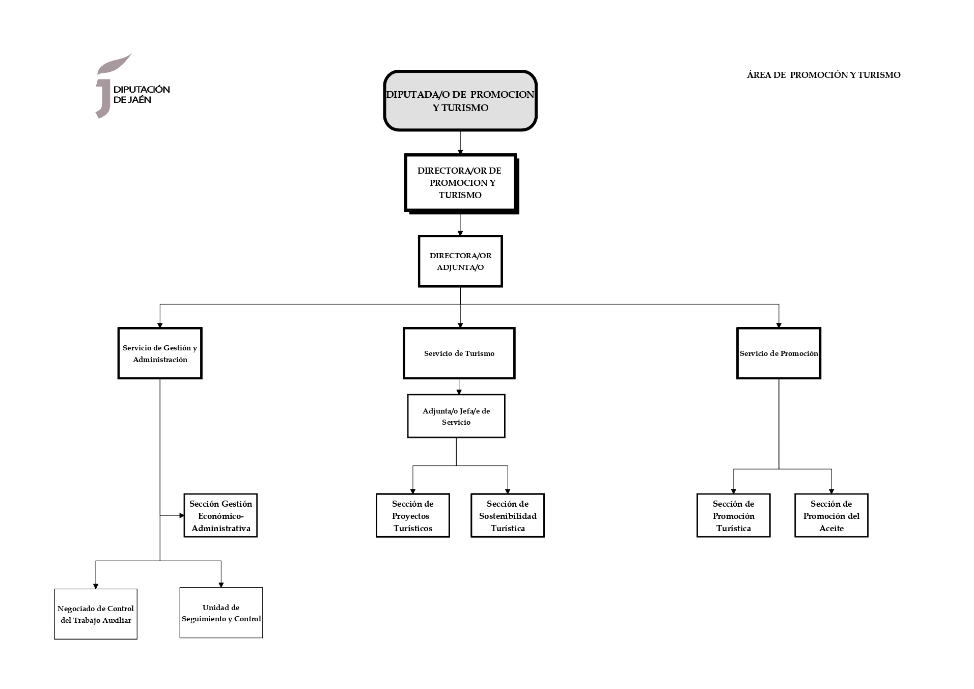
Descarga del organigrama del Área de Promoción y Turismo en formato PDF
Pulsa sobre la imagen para ampliarla.