Menú de navegación
MENÚ PRINCIPAL
INICIO
DIPUTACIÓN
MUNICIPIOS
Buscador genérico de toda la web:
Buscar
Inicio
>
Conoce Diputación
>
Áreas, organismos y empresas
>
Servicios Municipales
>
Conoce el Área
>
Organización
Conoce el Área
Organización
Objetivos
Sedes
Normativa
Ciclo Integral del Agua
Gestión de Residuos
Plan de Gestión de Residuos Inertes
Consumo
Prevención y Extinción de Incendios y Salvamento
Economia Baja en Carbono (FEDER)
Recogida Separada de Biorresiduos. NextGenerationEU
Subvenciones
MENÚ SECUNDARIO
Conoce el Área
Organización
Objetivos
Sedes
Normativa
Ciclo Integral del Agua
Gestión de Residuos
Plan de Gestión de Residuos Inertes
Consumo
Prevención y Extinción de Incendios y Salvamento
Economia Baja en Carbono (FEDER)
Recogida Separada de Biorresiduos. NextGenerationEU
Subvenciones
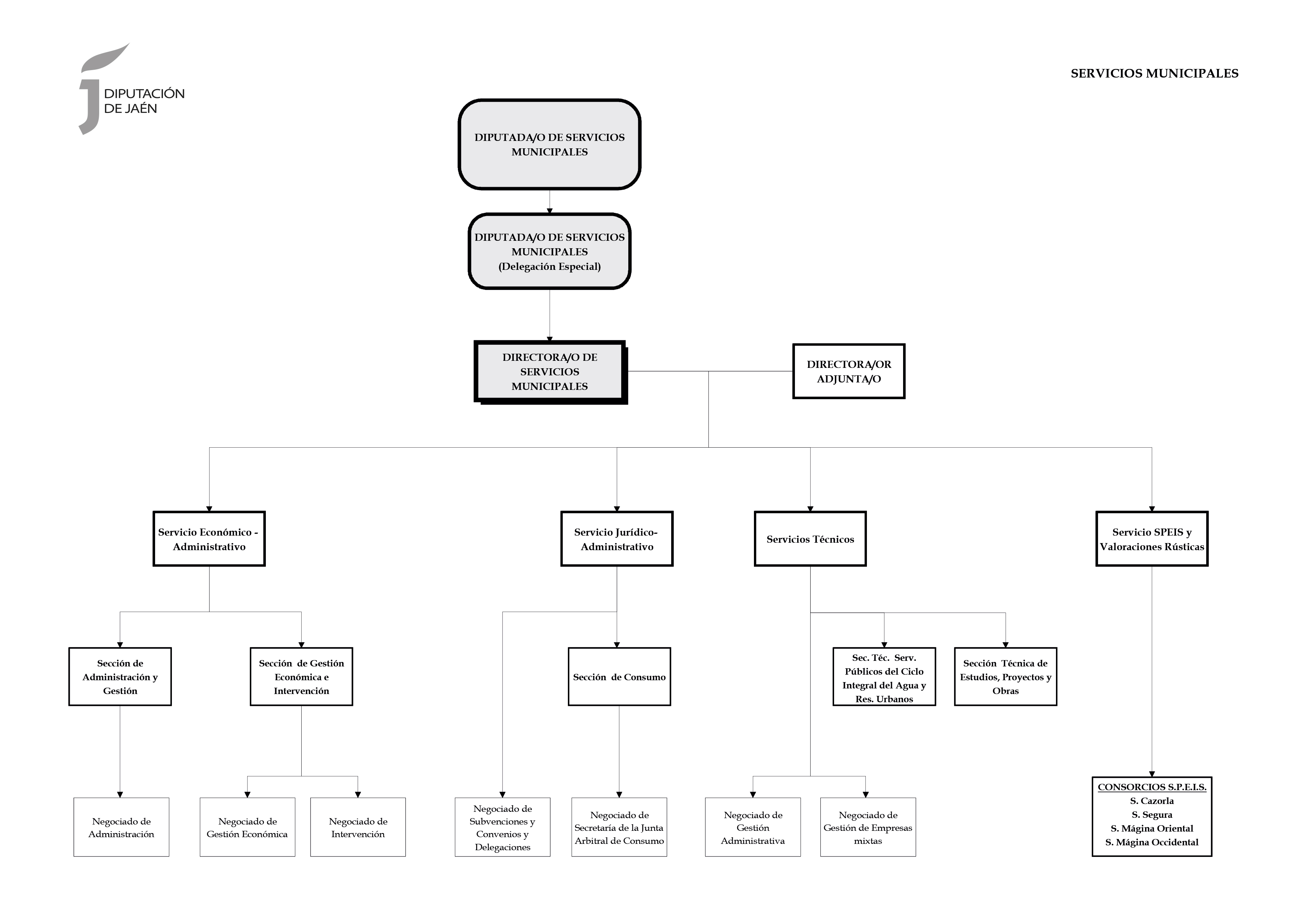
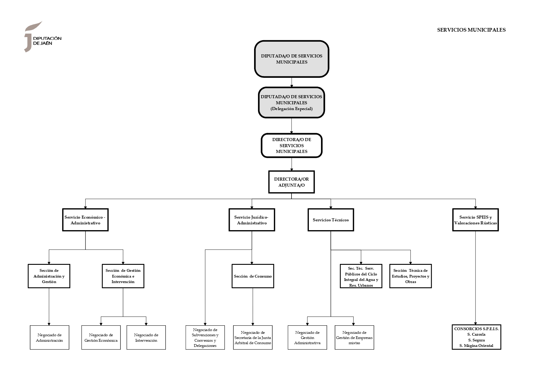
Organización
Descargar el Organigrama del Área de Servicios Municipales
Pulsa sobre la imagen para ampliarla.
Volver al inicio de la web
Atrás
Volver al inicio de la web
Acceso a páginas webs de productos de la Diputación de Jaén
www.jaenparaisointerior.es
www.degustajaen.com
www.oleotourjaen.es
ODS
www.artesaniadejaen.es
www.jaenparaisointerior.es/castillosybatallas
jaenporindustria.es
acelerapyme.dipujaen.es
www.geolit.es
www.viajealtiempodelosiberos.com
Centro Cultural Baños Árabes
www.sierrasdecazorlaseguraylasvillas.es/gr247
www.ifeja.org
www.sierrasdecazorlaseguraylasvillas.es
www.planestrajaen.org
www.jaenparaisointerior.es
www.degustajaen.com
www.oleotourjaen.es
ODS
www.artesaniadejaen.es
www.jaenparaisointerior.es/castillosybatallas
jaenporindustria.es
acelerapyme.dipujaen.es
www.geolit.es
www.sierrasdecazorlaseguraylasvillas.es/gr247
www.sierrasdecazorlaseguraylasvillas.es
Centro Cultural Baños Árabes
www.ifeja.org
www.viajealtiempodelosiberos.com
www.planestrajaen.org