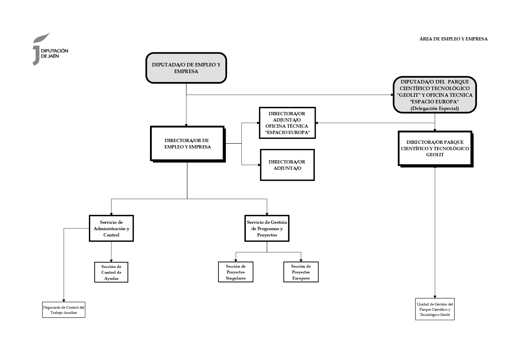
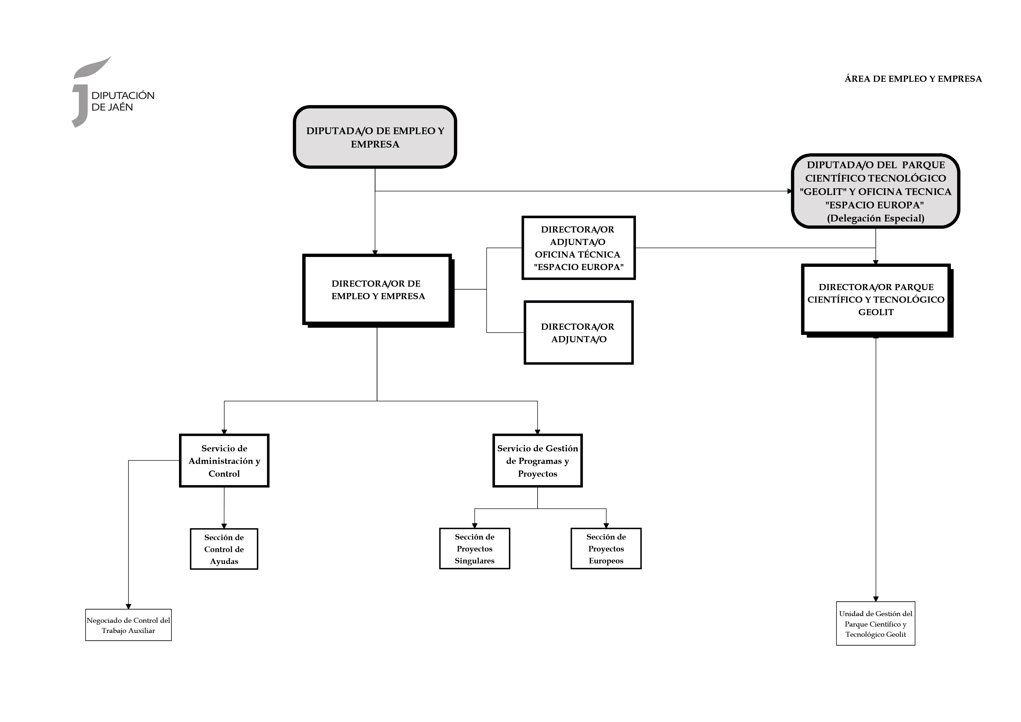
Descarga en organigrama del Área de Empleo y Empresa en formato PDF
Pulsa sobre la imagen para ampliarla.