Menú de navegación
MENÚ PRINCIPAL
INICIO
DIPUTACIÓN
MUNICIPIOS
Buscador genérico de toda la web:
Buscar
Inicio
>
Conoce Diputación
>
Áreas, organismos y empresas
>
Infraestructuras Municipales
>
Conoce el Área
>
Organización
Conoce el Área
Organización
Objetivos
Sedes
Carreteras y Vías
Plan Especial de Apoyo a Municipios
Plan Especial de Inversiones en Cultura y Deportes
Plan Especial de Empleo
Plan Provincial Obras y Servicios
Programa Fomento Agrario
Plan Extraordinario de Espacios Productivos
Plan de Cooperación para las zonas afectadas por meteorología
Plan Extraordinario AURA 2024
Urbanismo
Información Geográfica
Asistencia Técnica
Oficina de Intermediación de Pagos
MENÚ SECUNDARIO
Conoce el Área
Organización
Objetivos
Sedes
Carreteras y Vías
Plan Especial de Apoyo a Municipios
Plan Especial de Inversiones en Cultura y Deportes
Plan Especial de Empleo
Plan Provincial Obras y Servicios
Programa Fomento Agrario
Plan Extraordinario de Espacios Productivos
Plan de Cooperación para las zonas afectadas por meteorología
Plan Extraordinario AURA 2024
Urbanismo
Información Geográfica
Asistencia Técnica
Oficina de Intermediación de Pagos
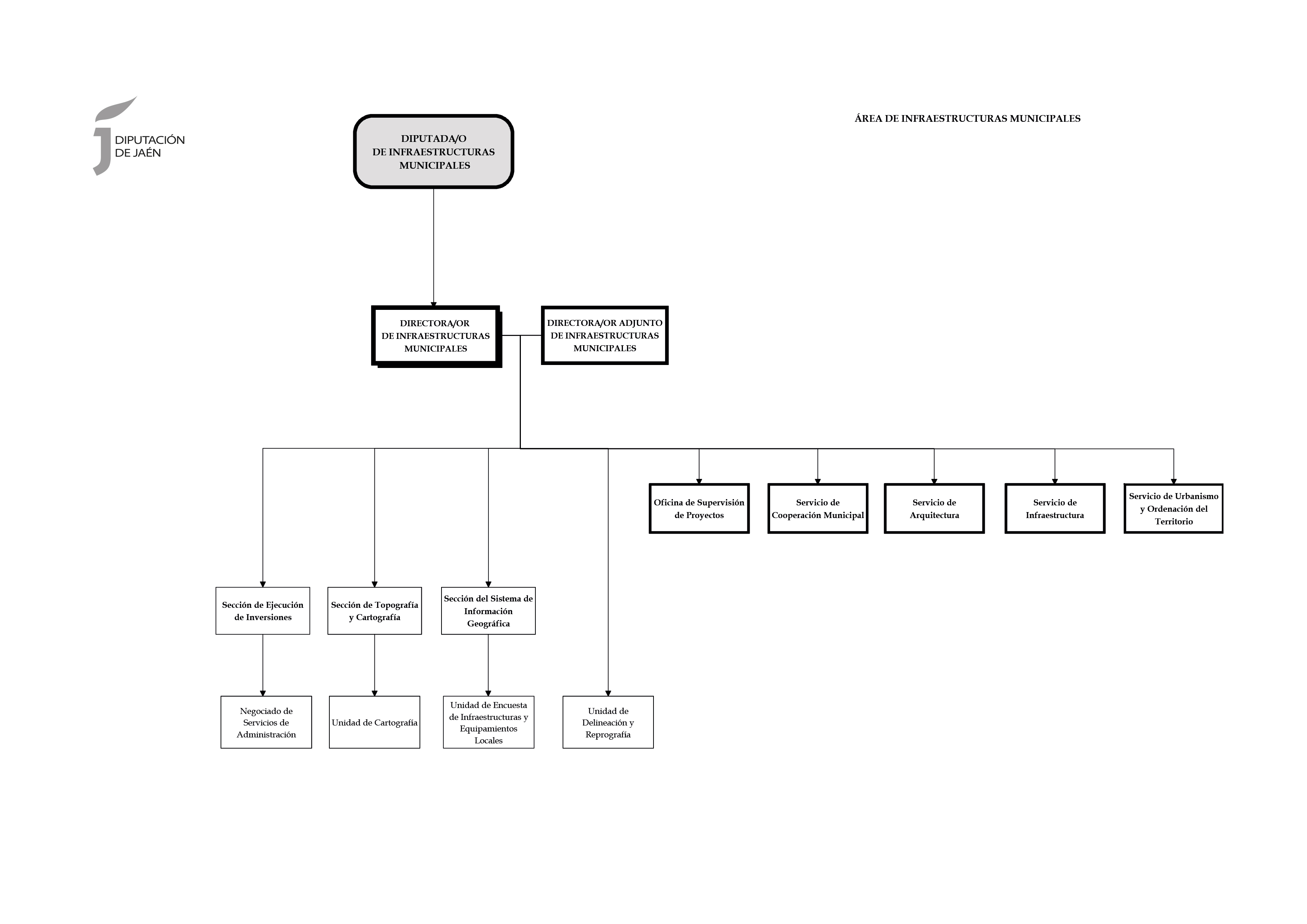
Organización
Descarga el organigrama del Área de Infraestructuras Municipales en formato PDF
Pulsa sobre la imagen para ampliarla.
Volver al inicio de la web
Atrás
Volver al inicio de la web
Acceso a páginas webs de productos de la Diputación de Jaén
www.jaenparaisointerior.es
www.degustajaen.com
www.oleotourjaen.es
ODS
www.artesaniadejaen.es
www.jaenparaisointerior.es/castillosybatallas
acelerapyme.dipujaen.es
jaenporindustria.es
www.geolit.es
www.viajealtiempodelosiberos.com
www.sierrasdecazorlaseguraylasvillas.es/gr247
www.sierrasdecazorlaseguraylasvillas.es
Centro Cultural Baños Árabes
www.ifeja.org
www.planestrajaen.org
www.jaenparaisointerior.es
www.degustajaen.com
www.oleotourjaen.es
ODS
www.artesaniadejaen.es
www.jaenparaisointerior.es/castillosybatallas
jaenporindustria.es
acelerapyme.dipujaen.es
www.geolit.es
www.ifeja.org
www.sierrasdecazorlaseguraylasvillas.es
Centro Cultural Baños Árabes
www.viajealtiempodelosiberos.com
www.sierrasdecazorlaseguraylasvillas.es/gr247
www.planestrajaen.org