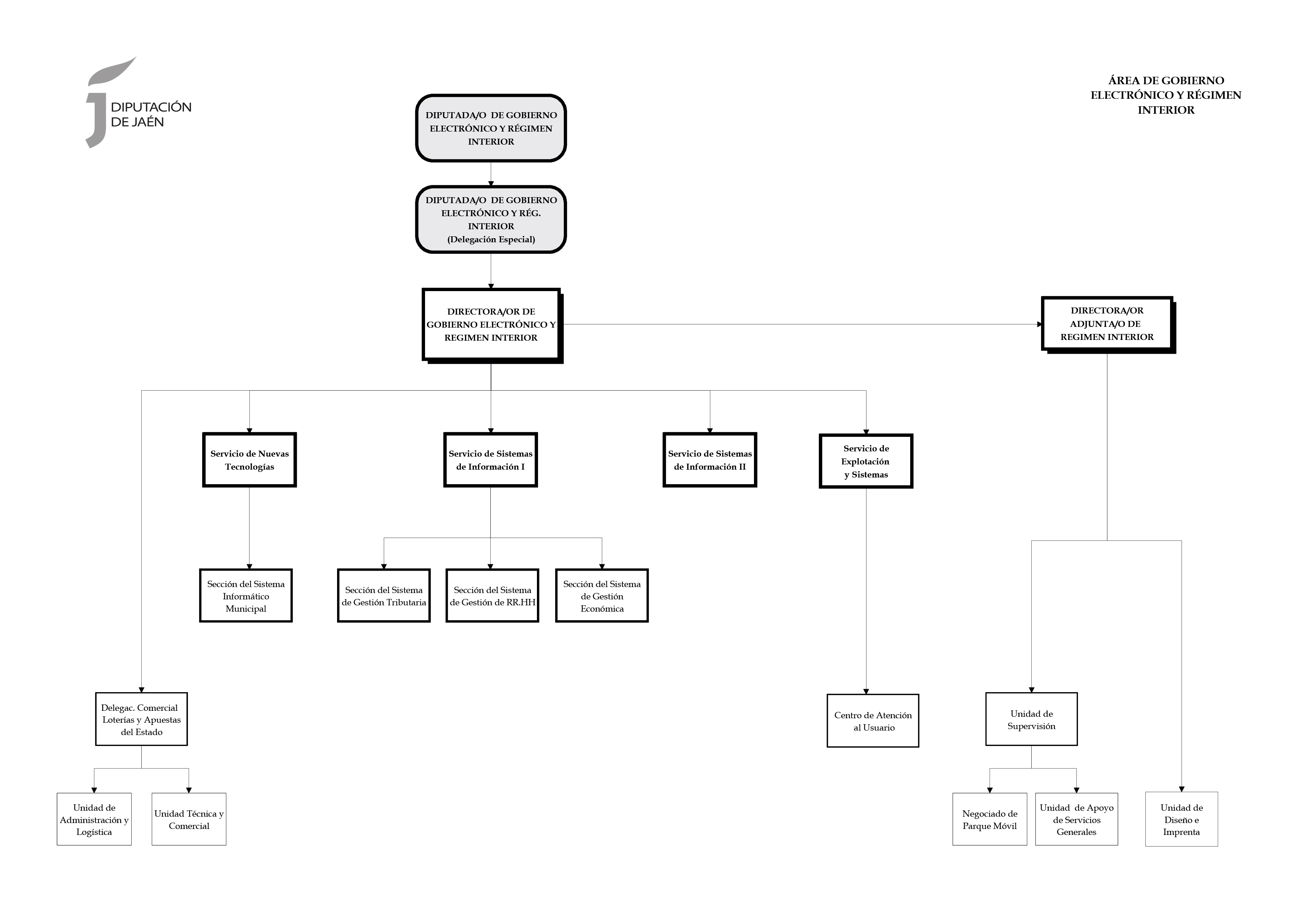
Descargar el Organigrama de Gobierno Electrónico y Régimen Interno en PDF
Pulsa sobre la imagen para ampliarla.